









仪器介绍:
火焰石墨炉一体式原子吸收光谱仪是公司集多年光谱研发经验,历时数年自主研发,制造,独立销售的高性能,高可靠性的光谱分析仪器,具备火焰、石墨炉、氢化物发生等多种原子化方式可供选择。
性能特点 :
1、 一体式设计
采用串联式光路设计,火焰石墨炉原子化器位置固定,软件自动切换,无需 硬件的更换,一秒切换,避免了机械切换引起的误差,提高了仪器稳定性与可维 护性。
2、 全反射消色差光学系统
采用凹面镜代替凸透镜作为仪器的光学聚焦设备,有效解决了不同元素焦点不同的色差问题,提高了光学系统效率。
3、 C-T 型单色器
采用 1800 线/mm、闪耀波长 230nm 光栅分光系统。
4、 八元素灯灯塔
一灯工作,*多可以七灯预热,节省了换灯和预热时间,使元素测量更加快捷方便。
5、 全自动化设计
除主机电源开关外,仪器全部功能通过计算机监测与控制,软件自动确定各元素的**测试条件。
6、 USB3.0 通讯方式
业内率先采用 USB3.0 通信接口,提升了通信速度,兼容*新计算机系统。
7、 背景校正系统
元素灯和氘灯双重切换和背景扣除,具备氘灯与自吸收两种背景校正模式,背景信号 1A 时,扣背景能力 50 倍以上。
8、 外观采用流线型钣金工艺设计,简约时尚,美观大方
9、 功能完善,性能强大的分析软件。 人性化的操作界面,让您的操作易如反掌,可切换中英文 Windows 风格软件界面,可在 Windows XP, Windows 7 等操作系统下完美运行,全自动定性、定量分析,自动计算元素含量,自动生成测试报告。
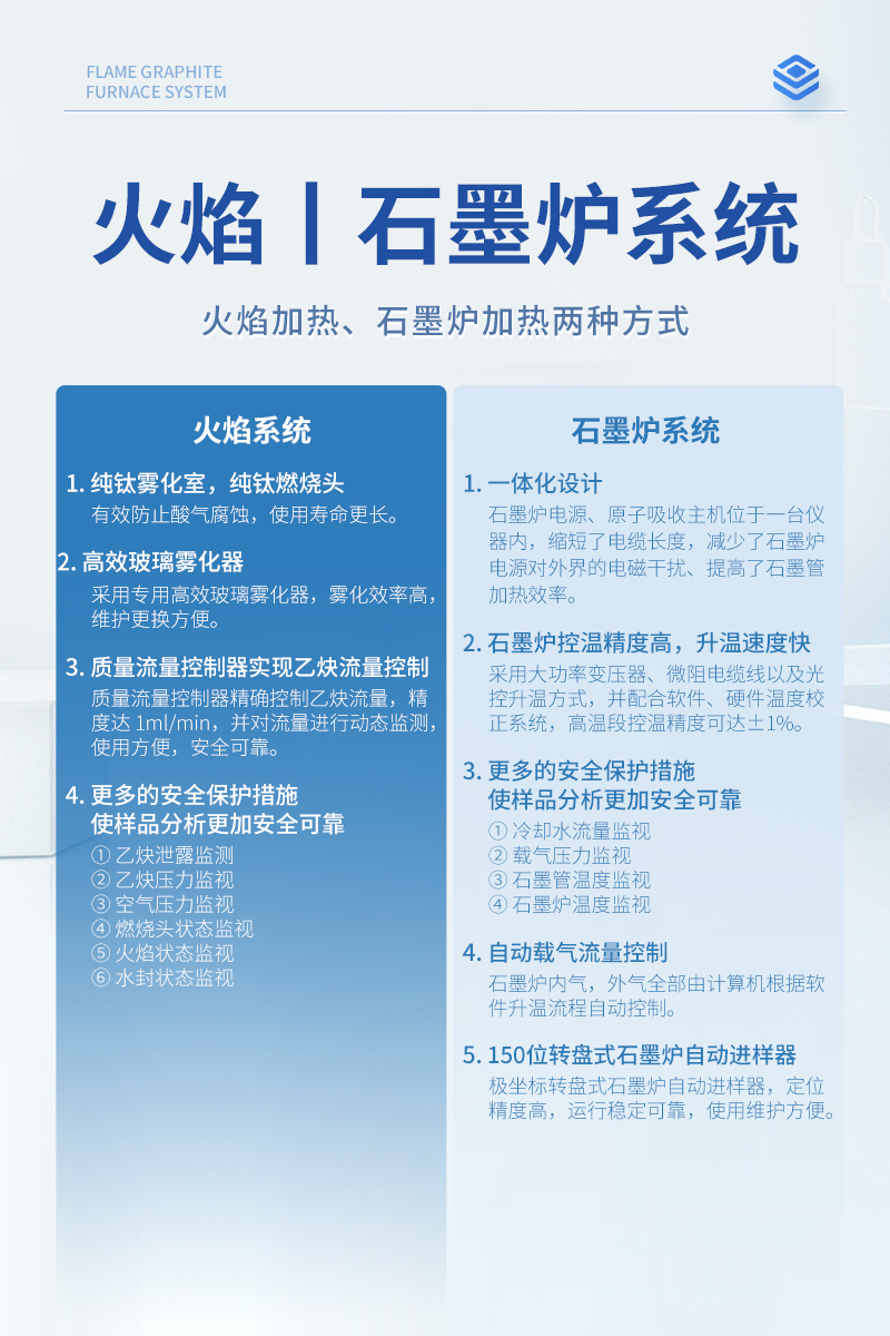
火焰系统 :
1、 纯钛雾化室,纯钛燃烧头
有效防止酸气腐蚀,使用寿命更长。
2、 高效玻璃雾化器
采用**高效玻璃雾化器,雾化效率高,维护更换方便。
3、 质量流量控制器实现乙炔流量控制
质量流量控制器**控制乙炔流量,精度达 1ml/min,并对流量进行动态监测,使用方便,安全可靠。
4、 更多的安全保护措施,使样品分析更加安全可靠
1) 乙炔泄露监测
2) 乙炔压力监视
3) 空气压力监视
4) 燃烧头状态监视
5) 火焰状态监视
6)水封状态监视
石墨炉系统 :
1、 一体化设计
石墨炉电源、原子吸收主机位于一台仪器内,缩短了电缆长度,减少了石墨炉电源对外界的电磁干扰、提高了石墨管加热效率。
2、 石墨炉控温精度高,升温速度快
采用大功率变压器、微阻电缆线以及光控升温方式,并配合软件、硬件温度校正系统,高温段控温精度可达±1%。
3、 更多的安全保护措施,使样品分析更加安全可靠
1) 冷却水流量监视
2) 载气压力监视
3) 石墨管温度监视
4) 石墨炉温度监视
4、 自动载气流量控制
石墨炉内气,外气全部由计算机根据软件升温流程自动控制。
5、 150 位转盘式石墨炉自动进样器
极坐标转盘式石墨炉自动进样器,可实现火焰与石墨炉共用一个自动进样器,定位精度高,运行稳定可靠,使用维护方便。
技术指标 :
整机单色器类型:切尔尼-特纳型(Czerny-Turner)
波长范围:190nm~900nm
波长准确度:±0.25nm
波长重复性:< 0.05nm
光谱带宽:0.1/0.2/0.4/0.7/1.4 nm 五档自动切换
火焰系统
精密度:< 0.8%(火焰法测铜)
检出限:< 0.008ug/mL
特征浓度:< 0.025μg/ml/1%(火焰法测铜)
静态稳定性: 0.003 Abs(static)
动态稳定性: 0.004 Abs(dynamic)
石墨炉系统
石墨炉控温范围:室温--3000℃
石墨炉升温速率:3000℃/s
石墨炉测镉(Cd)精密度:≤ 2%
石墨炉测镉(Cd)精密度:≤ 5%
石墨炉测镉(Cd)特征量:≤ 0.5pg
石墨炉测镉(Cd)检出限:≤ 1pg
石墨炉测镉(Cd)检出限:≤ 2pg
电源:220V±22V,50Hz±1Hz,5kW(峰值)






















